您的位置:首页 -
> - 内容详情
痛风就不能吃肉吗?做到四点就可以放心吃肉啦
作者:阮光锋
时间:2019-09-27 15:51:00
我有一个朋友患痛风了。最近我们一起聚会吃饭,点菜的时候它就一直说,少点大鱼大肉,我都不能吃了。自从得了痛风,就跟肉断绝关系了,因为肉类嘌呤太高,会增加痛风痛苦。
痛风患者到底能不能吃肉?真的一点肉都不能吃了吗?今天,我就来给大家讲讲痛风要怎么吃肉。
什么是痛风?
痛风,又叫痛风石、痛风结节,这是一种由于人体内血尿酸过度升高而导致的疾病, 由于尿酸过高而血液又无法完全溶解,就会导致一部分尿酸在人体一些关节及皮肤结缔组织中析出黄白色、大小不一的尿酸盐结晶,导致产生疼痛感。
痛风石容易长在哪些部位?从目前来看,痛风常出现在我们的耳朵、大脚趾头、手指关节、掌指关节、腕关节、肘部等部位,很少出现身体的大关节。痛风可以吃肉?
可以。
痛风是可以吃肉的,但需要注意肉的种类、食用量以及痛风病情的严重程度等情况。
痛风产生原因主要是因为血液中的尿酸过高,所以,对于痛风患者来说,主要要做的就是控制饮食,防止尿酸升高太多。
中华医学会的《高尿酸血症和痛风治疗的中国专家共识》建议痛风患者要注意饮食,已有痛风、HUA、有代谢性和心血管危险因素及中老年人群,饮食应以低嘌呤食物为主。
因此,在选择食物时,嘌呤含量是个非常重要的指标。
很多痛风患者不敢吃肉的主要原因是认为肉类的嘌呤高,吃了会升高尿酸。但是,其实并不是所有肉类都是嘌呤很多的,比如我们平时经常吃的鸡肉、牛羊肉都不算嘌呤很高,还是可以吃的。
而且,肉类富含优质的蛋白质、矿物质,对健康还是很重要的,痛风患者也需要优质的蛋白质和矿物质,肉类其实是很好的食物来源。
痛风患者如何健康吃肉?
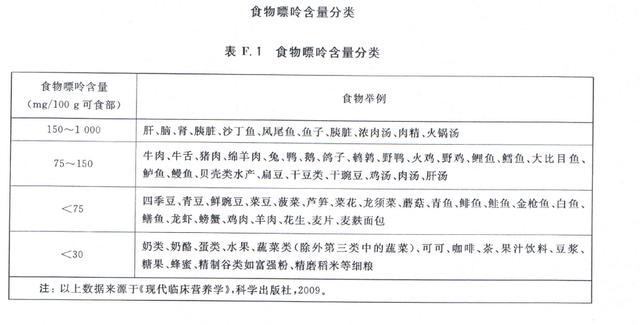
1.选择嘌呤含量低的肉
痛风患者吃肉,尽量不要吃那些高嘌呤的肉类,比如各种动物内脏(肝、肾、脑、脾等)、部分水产品(沙丁鱼、凤尾鱼、牡蛎、扇贝、小鱼干、基围虾)和浓汤(浓肉汤、、浓鸡汤、浓鱼汤、火锅汤等)。
有些中嘌呤的肉类是可以适量食用的。比如,常见的畜肉(猪、牛、羊等)、鱼类(三文鱼、鲈鱼、鲤鱼、鲫鱼、鳗鱼、鳝鱼等)、部分其他水产(鲜贝肉、螃蟹、虾、龙虾等)、禽肉(鸡、鸭、鹅、鸽子)等。

比较推荐大家吃低嘌呤的肉类,包括奶及奶制品、蛋类、海参、海蜇皮,其中奶和蛋是优质蛋白的良好来源。
2注意烹饪方式
除了肉类种类的选择,不同烹饪方式也大有差别。水煮是减少肉类嘌呤最好的烹饪方法,因为嘌呤是可以溶解在水里的。在烹饪肉时,先把肉先切成片或丝,然后焯水,再进行下一步烹饪,这样能使部分嘌呤溶解在水中,减少嘌呤摄入。可以把肉先用水煮熟后再拌点调料吃。
3.吃肉不喝汤。
很多人觉得喝汤比较营养,还好喝。嘌呤是可以溶解在水里的,肉汤虽然好喝,但是嘌呤比较高。尽量吃肉,不要喝汤。
4.少吃加工肉。
少吃火腿、腊肠、热狗等加工肉制品,他们的盐含量高,对痛风很不利,而且加工肉还会增加癌症风险。
